Page 2 - Consignes de sécurité
Consignes de sécurité Avant d'utiliser ce manuel, il est important de lire toutes les instructions de sécurité du produit. Pour obtenir les toutes dernières informations de sécurité, reportez-vous au manuel Consignes de sécurité et déclaration de garantie fourni avec ce produit. Ces informations de ...
Page 4 - Table des matières
i Table des matières Table des matières Consignes de sécurité Utilisation du matériel de l'ordinateur ...................................... 1 Vue frontale du châssis ..............................................................................2 Vue arrière du châssis .................................
Page 6 - Ce chapitre porte sur :; Utilisation du matériel
Ce chapitre porte sur : Présentation du matériel de l'ordinateur Informations sur le branchement de l'ordinateur Remarque : les descriptions de ce chapitre peuvent être différentes de ce que vous voyez à l'écran, en fonction du modèle et de la configuration. Guide d'utilisation 1 Utilisation du ...
Page 7 - Vue frontale du châssis
2 Guide d'utilisation Vue frontale du châssis Attention : veillez à ne pas obstruer les orifices d'aération de l'ordinateur. Des orifices d'aération obstrués peuvent provoquer une surchauffe. Bouton Marche/ArrêtVoyant de l’unité de disque durLecteur de carte mémoire (sur certains modèles uniquement)...
Page 8 - Vue arrière du châssis
3 Guide d'utilisation Vue arrière du châssis (Si la configuration arrière affichée dans ce chapitre ne correspond pas à celle de l'arrière de l'ordinateur, veuillez vous reporter à l'arrière de l'ordinateur.) Lenovo H500 Connecteurs USB 3.0Connecteur VGA intégréConnecteurs USB 2.0 (2)Connecteurs aud...
Page 10 - Branchement de votre ordinateur; Vérifiez la position du sélecteur de tension à l'arrière
5 Guide d'utilisation Connecteur VGA Permet de raccorder un moniteur VGA ou d'autres périphériques utilisant un connecteur de moniteur VGA. Connecteur DVI Permet de raccorder un moniteur DVI ou d'autres périphériques utilisant un connecteur de moniteur DVI. Connecteur HDMI (optionnel) Permet de racc...
Page 11 - Instruction de configuration audio 5.1
6 Guide d'utilisation Instruction de configuration audio 5.1 Ce modèle d'ordinateur prend en charge la conversion du son stéréo en son Surround 5.1.Procédez comme suit pour la connexion au périphérique audio Surround 5.1 : Canal frontal Surround EBF central Connecteur bleu d’entrée de ligne Connecte...
Page 12 - Branchement du cordon d'alimentation
7 Guide d'utilisation Branchement du cordon d'alimentation Branchez l'adaptateur d'alimentation sur une prise électrique. Nous vous recommandons d'utiliser un branchement mis à la terre ou une protection contre les surtensions.
Page 13 - Connectez-vous à Internet
8 Guide d'utilisation Affiche les instructions de connexion lors de la lecture de disques Blu-ray Remarque : seuls certains modèles sont équipés d'une unité optique Blu-ray. Vérifiez les connecteurs disponibles sur l'ordinateur et l'écran et choisissez un câble adapté en fonction du tableau ci-desso...
Page 16 - Utilisation de Windows 8
Utilisation de Windows 8 Ce chapitre porte sur : Commutation entre les principales interfaces de Windows 8 La barre d’icônes Extinction de l'ordinateur Commutation entre les applications Fermeture d'une application Ouverture d'autres programmes système Aide et support Windows Attention...
Page 17 - La barre d’icônes
12 Guide d'utilisation Commutation entre les principales interfaces de Windows 8 Windows 8 est fourni avec deux interfaces utilisateur principales : l'écran Accueil et le bureau Windows.Procédez comme suit pour passer de l'écran Accueil au bureau Windows :• Sélectionnez la tuile du bureau Windows su...
Page 22 - Installation des pilotes et des applications; Méthode 1 : installation automatique
17 Guide d'utilisation Installation des pilotes et des applications La fonction d'installation des pilotes et des applications de Rescue System permet à l'utilisateur de réinstaller aisément toutes les applications et tous les pilotes Lenovo fournis avec le matériel Lenovo. Méthode 1 : installation ...
Page 24 - Utilisation du logiciel
Utilisation du logiciel Ce chapitre porte sur : Instructions du logiciel Remarque : L'interface et les fonctionnalités dépendent du logiciel fourni avec le modèle d'ordinateur que vous avez acheté. Guide d'utilisation 19
Page 25 - Assistance Lenovo; Enregistrement
20 Guide d'utilisation Assistance Lenovo Le programme d'assistance Lenovo vous permet d'enregistrer votre ordinateur auprès de Lenovo, de télécharger et de consulter des modes d'emploi, d'obtenir les informations de garantie de votre ordinateur et d'explorer les informations relatives à l'aide et à ...
Page 28 - Résolution des incidents liés au son
23 Guide d'utilisation 3. Cliquez avec le bouton droit de la souris n'importe où sur le bureau, sauf sur une icône, puis sélectionnez l'option Résolution d'écran pour modifier l'apparence. Problème : ondulations sur l'écran. Dépannage et résolution du problème : 1. Vérifiez si l'un des périphériques...
Page 29 - Résolution des incidents liés aux logiciels
24 Guide d'utilisation Résolution des incidents liés aux logiciels Problème : vous ne pouvez pas quitter un logiciel normalement. Dépannage et résolution du problème : 1. Appuyez simultanément sur les touches Ctrl , Alt et Suppr , puis sélectionnez l'option Gestionnaire des tâches dans la boîte de d...
Page 31 - Aide et support Windows
26 Guide d'utilisation La capacité du disque dur affichée sous Windows peut être calculée comme suit : La capacité nominale du disque dur est de 40 Go et sa capacité réelle doit être : 40 x 1000 x 1000 x 1000/(1024 x 1024 x 1024) = 37 Go. Si la partition de maintenance de 3 Go - 3 x 1000 x 1000 x 10...
Page 35 - Présentation
30 Guide d'utilisation Présentation Ce guide s'adresse aux clients qui remplacent les Customer Replaceable Units (Unités remplaçables par le client) et aux techniciens de maintenance qualifiés chargés de remplacer les Field Replaceable Units (Unités remplaçables sur site). Dans ce guide, ces unités ...
Page 38 - Emplacements; Localisation des composants
33 Guide d'utilisation Emplacements Cette section fournit des illustrations permettant de localiser les connecteurs, les contrôles et les composants de l'ordinateur. Pour enlever le capot de l'ordinateur, voir « Retrait du capot de l'ordinateur ». Localisation des composants Reportez-vous à l'illust...
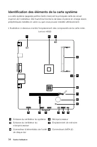
Page 39 - Identification des éléments de la carte système
34 Guide d'utilisation Identification des éléments de la carte système La carte système (appelée parfois Carte mère) est la principale carte de circuit imprimé de l'ordinateur. Elle fournit les fonctions de base et prend en charge divers périphériques installés en usine ou que vous pouvez installer ...
Page 40 - Remplacement du matériel; Retrait du capot de l'ordinateur
35 Guide d'utilisation Emplacement de carte graphique PCI Express X 16 Batterie Cavalier d'effacement CMOS Embase de débogage LPC Connecteur du panneau avant Embase du ventilateur du système Connecteurs USB frontaux (2) Emplacement mini PCI-E Connecteur audio frontal Remplacement du matériel Remarqu...
Page 42 - Retrait et réinstallation du cache avant; Pour retirer et réinstaller le cache avant :
37 Guide d'utilisation Retrait et réinstallation du cache avant Pour retirer et réinstaller le cache avant : 1. Retirez le capot de l'ordinateur. Voir « Retrait du capot de l'ordinateur ». Remarque : pour cette procédure, nous vous recommandons de mettre l'ordinateur sur le flanc. 2. Retirez le cach...
Page 43 - Remplacement d'un module de mémoire; Pour remplacer un module de mémoire :
38 Guide d'utilisation Remplacement d'un module de mémoire Pour remplacer un module de mémoire : 1. Retirez le capot de l'ordinateur. Voir « Retrait du capot de l'ordinateur ».2. Localisez les connecteurs de module de mémoire. Voir « Localisation des composants ». 3. Retirez le module de mémoire à r...
Page 44 - Remplacement du disque dur; Pour remplacer le disque dur :
39 Guide d'utilisation Remplacement du disque dur Pour remplacer le disque dur : 1. Retirez le capot de l'ordinateur. Voir « Retrait du capot de l'ordinateur ». Remarque : pour cette procédure, nous vous recommandons de mettre l'ordinateur sur le flanc. 2. Déconnectez les câbles de données et d'alim...
Page 45 - Remplacement de l'unité optique; Pour remplacer l'unité optique
40 Guide d'utilisation Remplacement de l'unité optique Pour remplacer l'unité optique 1. Retirez le capot de l'ordinateur. Voir « Retrait du capot de l'ordinateur ». 2. Retirez le cache avant. Voir « Retrait et réinstallation du cache avant ». 3. Déconnectez les câbles de données et d'alimentation à...
Page 46 - remplacement du module lecteur de carte; Pour remplacer le module lecteur de carte
41 Guide d'utilisation remplacement du module lecteur de carte Pour remplacer le module lecteur de carte 1. Retirez le capot de l'ordinateur. Voir « Retrait du capot de l'ordinateur ».2. Retirez le cache avant. Voir « Retrait et réinstallation du cache avant ».3. Débranchez le câble des données du l...
Page 47 - Remplacer un adaptateur PCI Express; Pour remplacer un adaptateur :
42 Guide d'utilisation Remplacer un adaptateur PCI Express Pour remplacer un adaptateur : 1. Retirez le capot de l'ordinateur. Voir « Retrait du capot de l'ordinateur ».2. Ôtez la vis maintenant le loquet sur le châssis, ouvrez le loquet de l'adaptateur et retirez l'adaptateur en le tirant perpendic...
Page 49 - Remplacement du clavier et de la souris; Pour remplacer le clavier :
44 Guide d'utilisation Remplacement du clavier et de la souris Pour remplacer le clavier : 1. Retirez les supports (disquettes, CD, ou cartes mémoire) des unités, arrêtez le système d'exploitation et mettez hors tension l’ordinateur, ainsi que tous les périphériques connectés. 2. Débranchez tous les...
Page 50 - Fin de l'installation
45 Guide d'utilisation Fin de l'installation Après avoir remplacé les (nouveaux) composants, vous devez fermer le capot de l'ordinateur et reconnecter les câbles et les cordons téléphonique et d'alimentation. Certains composants nécessiteront de confirmer la mise à jour des informations dans le prog...
Page 52 - Annexe; Déclaration
47 Guide d'utilisation Annexe Déclaration Nous vous remercions d'utiliser les produits Lenovo.Lisez attentivement tous les documents fournis avec l'ordinateur avant d'installer ou d'utiliser le produit pour la première fois. Lenovo n’est pas responsable des pertes, sauf celles provoquées par une ins...
Page 53 - Marques commerciales
48 Guide d'utilisation Marques commerciales Lenovo et le logo Lenovo, IdeaCentre et le logo IdeaCentre sont des marques commerciales de Lenovo aux Etats-Unis et dans d’autres pays.Microsoft, Windows et Windows Vista sont des marques commerciales du groupe de sociétés Microsoft.Intel Inside est une m...
Page 54 - Déclaration Energy Star
49 Guide d'utilisation Déclaration Energy Star ENERGY STAR® est un programme conjoint de l'agence de protection de l'environnement américaine et du département de l'énergie américain ayant pour but d'économiser de l'argent et de protéger l'environnement par l'intermédiaire de pratiques et de produit...
Page 55 - Activation du mode de conformité ErP
50 Guide d'utilisation Pour sortir votre ordinateur du mode Veille ou du mode Standby du système, appuyez sur n'importe quelle touche de votre clavier. Pour plus d'informations au sujet de ces paramètres, reportez-vous au système d'informations Aide et assistance technique de Windows. Activation du ...