Page 3 - Guide d’utilisation et d’entretien; Four à micro-ondes plus
Conservez ces instructions pour référence ultérieure.Assurez-vous que le Guide d’utilisation et d’entretien reste avec le four. N° formulaire: A/08/05 Guide d’utilisation et d’entretien Modèle MMV4205BA Four à micro-ondes plus grand que la normale CONSIGNES IMPORTANTES DE SÉCURITÉ . . . . . . 30 Con...
Page 4 - CONSIGNES IMPORTANTES DE SÉCURITÉ; CONSERVEZ SOIGNEUSEMENT CES INSTRUCTIONS
30 CONSIGNES IMPORTANTES DE SÉCURITÉ CONSERVEZ SOIGNEUSEMENT CES INSTRUCTIONS Installateur: Veuillez laisser ce guide avec cet appareil.Utilisateur: Veuillez lire et conserver ce Guide d’utilisation et d’entretien pour référence ultérieure.Conservez votre reçu et/ou un chèque barré comme preuve d’ac...
Page 5 - AVERTISSEMENT
31 CONSIGNES IMPORTANTES DE SÉCURITÉ CONSERVEZ SOIGNEUSEMENT CES INSTRUCTIONS AVERTISSEMENT Pour écarter tout risque de choc électrique ou de mort, ce four doit être mis à la terre et la prise ne doit pas être abîmée Instructions pour la mise à la terre Votre four DOIT être mis à la terre. La mise à...
Page 6 - Consignes de sécurité
32 CONSIGNES IMPORTANTES DE SÉCURITÉ CONSERVEZ SOIGNEUSEMENT CES INSTRUCTIONS Consignes de sécurité pour éviter une exposition excessive aux micro-ondes A. NE FAITES JAMAIS fonctionner le four avec la porte ouverte, ce qui vous exposerait à une quantité dangereuse de micro-ondes. Il est essentiel de...
Page 8 - Obtenir des resultats optimaux pour la cuisson
34 Obtenir des resultats optimaux pour la cuisson Pour tirer le meilleur parti de votre four à micro-ondes, lisez et suivez les directives ci-dessous. • Température de stockage: Les aliments qui sortent du congélateur ou du réfrigérateur mettent plus longtemps à cuire que les mêmes aliments à tempér...
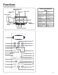
Page 9 - Fonctions; CARACTERISTIQUES DU
35 Fonctions CARACTERISTIQUES DU FOUR Alimentation 120 V CA, 60 Hz Alimentation d’entrée 1700 W (Etats-Unis)Puissance de cuisson 1150 W (norme CEI 60705) Fréquence 2450 MHz Courant nominal 14,8 A (Etats-Unis) Dimensions extérieures (L x H x P) 759 x 430 x 397 mm Volume intérieur 56.6 L Poids net 26,...
Page 11 - Manuel d’exploitation; ATTENTION
37 Manuel d’exploitation POUR EN SAVOIR PLUS SUR VOTRE FOUR A MICROONDES Cette section détaille les concepts sous-jacents à la cuisson micro-ondes et vous présente les bases indispensables pour faire fonctionner votre four à micro-ondes. Veuillez lire ces informations avant toute utilisation. ATTENT...
Page 12 - LIGHT TIMER (MINUTEUR
38 Manuel d’exploitation CHILD LOCK (SECURITE ENFANT) Vous pouvez verrouiller le panneau de commandes pour empêcher que le micro-ondes ne soit accidentellement activé ou utilisé par des enfants.La fonction Child Lock (Sécurité enfant) est également utile pour nettoyer le panneau de commandes. La fon...
Page 14 - GUIDE DE CUISSON POUR LES NIVEAUX DE PUISSANCE FAIBLES
40 Manuel d’exploitation GUIDE DE CUISSON POUR LES NIVEAUX DE PUISSANCE FAIBLES Les 9 niveaux de puissance vous permettent de choisir le niveau le plus adapté aux aliments que vous cuisinez. Vous trouverez ci-dessous la liste de tous les niveaux de puissance, des exemples d’aliments cuisinés pour ch...
Page 16 - TABLEAU DE CUISINIER AUTOMATIQUE
42 Manuel d’exploitation COOK (CUISSON) Cette fonction propose trois catégories de cuisson programmées. Exemple: pour faire cuire 2 tranches de lard. 1. Appuyez sur le bouton COOK (CUISSON) . Catégorie Numéro du bouton Lard 1 Plat surgelé 2 Petit déjeuner surgelé 3 2. Choisissez la catégorie (1-3).3...
Page 17 - TABLEAU DE RECHAUFFAGE
43 Manuel d’exploitation REHEAT (RECHAUFFER) Cette fonction propose trois catégories de réchauffage programmées. Exemple: pour réchauffer une assiette-repas. 1. Appuyez sur le bouton REHEAT (RECHAUFFER) . Catégorie Numéro du bouton Assiette repas 1 Plat en sauce 2 Pasta 3 2. Choisissez la catégorie ...
Page 18 - REPAS ENFANTS
44 Manuel d’exploitation REPAS ENFANTS La fonction KIDS MEALS (REPAS ENFANTS) vous permetde faire réchauffer les 4 catégories d’aliments suivantes: Beignets de poulet, Hot-dogs, frites et sandwiches surgelés. Exemple: pour faire cuire un sandwich surgelé. 1. Appuyez sur la touche KIDS MEALS (REPAS E...
Page 19 - TABLEAU FAIRERAMOLLIR/FONDRE
45 Manuel d’exploitation RAMOLLIR/FONDRE La fonction RAMOLLIR/FONDRE vous permetde faire ramollir ou fondre les 3 catégories d’aliments suivantes: Faire fondre du chocolat, faire ramollir du fromage à la crème et faire fondre du beurre. Exemple: pour faire fondre du chocolat. 1. Appuyez sur la touch...
Page 21 - GUIDE DE DECONGELATION
47 Manuel d’exploitation AUTO DEFROST (DECONGELATION AUTOMATIQUE) Le four dispose d’options de décongélation prédéfinies. La fonction décongélation vous propose la meilleure méthode de décongélation pour les aliments surgelés, car le four règle automatiquement le temps de décongélation en fonction d...
Page 22 - GRILLE
48 Manuel d’exploitation GRILLE ATTENTION Pour écarter tout risque de dommages matériels: • N’utilisez pas la grille pour faire du pop-corn. • Lorsque vous utilisez la grille, celle-ci doit reposer sur quatre supports en plastique. • Utilisez la grille uniquement lorsque vous faites cuire des alimen...
Page 23 - GUIDE DE CUISSON
49 Manuel d’exploitation GUIDE DE CUISSON Guide de cuisson des viandes • Placez le morceau de viande à cuire dans un plat, sur une grille à rôtir (ustensiles utilisables en four à micro-ondes).• Commencez la cuisson en tournant la partie grasse de la viande vers le bas. Utilisez de fines bandelettes...
Page 25 - Ustensiles de cuisine; GUIDE DES USTENSILES POUR MICRO-ONDES
51 Ustensiles de cuisine GUIDE DES USTENSILES POUR MICRO-ONDES A UTILISER A NE PAS UTILISER VERRE ALLANT AU FOUR (traité pour les chaleurs élevées): Plats polyvalents, moules à pain, plats à tarte, moules à gâteau, verres mesureurs, casseroles et bols sans bordure métallique. PORCELAINE: Bols, tasse...
Page 26 - Entretien et nettoyage
52 Entretien et nettoyage ENTRETIEN ET NETTOYAGE Pour plus d’efficacité et de sécurité, nettoyez régulièrement l’intérieur et l’extérieur du four. Veillez tout spécialement à ce que le panneau intérieur de la porte et la face avant du four ne soient pas souillés par de la graisse ou des aliments. N’...
Page 27 - ACIER
53 Entretien et nettoyage 6. Insérez un nouveau filtre à charbon. Le filtre doit reposer avec l’angle indiqué. 7. Fixez les vis de montage et fermez la porte. Rétablissez l’alimentation secteur et réglez l’horloge. FILTRE A CHARBON, REFERENCE 8310P009-60 REMPLACEMENT DE L’ECLAIRAGE DE NUIT/DE LA ZON...
Page 28 - Dépannage; GUIDE DE DEPANNAGE
54 Dépannage GUIDE DE DEPANNAGE Avant d’appeler un réparateur pour votre four, vérifiez les éléments indiqués dans la liste des problèmes courants et de leurs solutions. Le four et l’écran d’affichage ne fonctionnent pas. • Branchez correctement le cordon d’alimentation sur une prise secteur mise à ...
Page 30 - Garantie
56 Garantie Garantie Garantie limitée d’un an - pièces et main-d’oeuvre Durant une période d ’un (1) an à compter de la date de l’achat initial, toute pièce qui se révélerait défectueuse dans les conditions normales d’usage ménager sera réparée ou remplacée gratuitement. Résidents du Canada Les gara...