Kenwood KS-708HT- Manuel d'utilisation
Kenwood KS-708HT- Manuel d'utilisation, à lire gratuitement en ligne au format PDF. Nous espérons que cela vous aidera à résoudre toutes les questions que vous pourriez avoir. Si vous avez encore des questions, contactez-nous via le formulaire de contact.
Table des matières:
- Page 2 – FRANÇAIS; Précautions de sécurité; Attention: Lire attentivement ce qui suit pour votre sécurité.; Pour votre référence; Positionnement pour obtenir un son surround optimal
- Page 3 – Méthodes d’installation; Posées sur le sol ou sur une étagère; Fixation des coussins; Précautions
- Page 4 – Branchements
- Page 5 – Caractéristiques techniques; Accessoires
ENGLISH
2
EN
KS-708HT 1214/02-06/EN
„Téléchargement du manuel“ signifie que vous devez attendre que le fichier soit complètement chargé avant de pouvoir le lire en ligne. Certains manuels sont très volumineux, et le temps de chargement dépend de la vitesse de votre connexion Internet.
Résumé
FRANÇAIS 7 FR KS-708HT 1214/07-10/FR Précautions de sécurité Attention: Lire attentivement ce qui suit pour votre sécurité. 4. Modificatiòn – Ne pas tenter d’ouvrir l’appareil, ni de le modifier car cela pourrait être à l’origine d’un incendie oud’une anomalie de fonctionnement. 5. Nettoyage – Ne pa...
FRANÇAIS 8 FR KS-708HT 1214/07-10/FR Enceinte centrale 1. Retirez le socle. 2. Montez les pattes de fixation en utilisant les vis retiréesà l’étape 1. 3. Visser deux vis dans le mur, à 120 mm de distance l’uned e l ’ a u t re , e n p re n a n t b i e n s o i n d e l e s p l a c e r àl’horizontale. L...
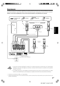
FRANÇAIS 9 FR KS-708HT 1214/07-10/FR SURR CENTER SURR BACK /SW SUB WOOFER SPEAKERS (6-8 Ω ) FRONT 1. Conducteurs à fils torsadés 4. Relâchez 2. Pressez (+) Rouge Subwoofer (en option) Enceintes surround (+) Gris (+) Bleu Bornes des enceintes (amplificateur ou ampli-syntoniseur) (+) Vert (–) Blanc (+...