Kenwood KAC-210MR- Manuels

Kenwood KAC-210MR- Manuel d'utilisation en ligne au format PDF.

1 Page 1
2 Page 2
3 Page 3
4 Page 4
5 Page 5
6 Page 6
7 Page 7

Résumé

Page 1 - AVERTISSEMENTS IMPORTANTS; ATTENTION DANGER; Odeur anormale; ATTENTION; Poussière et endroits instables

8 | Frençais AVERTISSEMENTS IMPORTANTS ¤ Lire attentivement cette page pour votre sécurité. ¤ ATTENTION DANGER • Avant d'effectuer le montage ou le câblage, etc., assurez-vous de débrancher la borne négative de la batterie. (Dans le cas contraire, vous risquez de déclencher un court-circuit ou un in...

Page 2 - Pour votre propre référence; No. Désignation des pièces; Fournitures

Frençais | 9 Avant déffectuer l’installation ou tout raccordement de haut-parleur, lire ces instructions de montage avec soin et en entier de manière à procéder correctement. ■ Pour votre propre référence Noter le numéro de série, situé sur le dessous du amplificateur, dans les espaces réservés sur ...

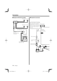
Page 3 - Connexions; Exemples d'utilisations possibles

10 | Frençais Connexions Haut-parleurs avant Haut-parleurs arrière Unité centrale Câble RCA( disponible dans le commerce) KFC-W250MRW 1 Amplificateur ■ Exemples d'utilisations possibles Unité centrale Fusible 5A × 2 • Si l'unité centrale ne comporte pas de borne de commande d'alimentation, connectez...

Kenwood Manuels