Kenwood KDC-2025- Manuels

Kenwood KDC-2025- Manuel d'utilisation en ligne au format PDF.

1 Page 1
2 Page 2
3 Page 3
4 Page 4
5 Page 5
6 Page 6
7 Page 7
8 Page 8
9 Page 9
10 Page 10
11 Page 11
12 Page 12
13 Page 13
14 Page 14
15 Page 15
16 Page 16
17 Page 17
18 Page 18
19 Page 19
20 Page 20
21 Page 21
22 Page 22
23 Page 23
24 Page 24
25 Page 25
26 Page 26
27 Page 27
28 Page 28
29 Page 29
30 Page 30
31 Page 31
32 Page 32
33 Page 33
34 Page 34
35 Page 35
36 Page 36
37 Page 37
38 Page 38
39 Page 39
40 Page 40

Résumé

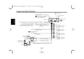
Page 3 - Table des matiéres; Au sujet du tuner radio satellite; Façade antivol; Fonctions de contrôle de CD/; Circuit de réception nette); Opérations de base de la

— 35 — Table des matiéres Précautions de sécurité ............36 Au sujet du tuner radio satellite Sirius ......................................37 Remarques sur la lecture de MP3/WMA ........................38 Au sujet des CD ........................40 Caractéristiques générales .......41 Alimentati...

Page 4 - Français; Précautions de sécurité; AVERTISSEMENT; Ne placez aucun objet entre la façade et l'appareil.; ATTENTION; INFORMATION IMPORTANTE; REMARQUE

— 36 — Français Précautions de sécurité Pour éviter toute blessure et/ouincendie, veuillez prendre lesprécautions suivantes: • Insérez l’appareil à fond jusqu’à ce qu’il soit complètement calé. Sinon, il risquerait d’êtreprojeté en cas de collisions ou de cahots. • Si vous prolongez un câble d’alime...

Page 5 - Nettoyage des contacts de la façade; Nettoyage de l’appareil

— 37 — • Si vous rencontrez des problèmes pendant l’installation, consultez votre revendeurKenwood. • Si l'appareil semble ne pas fonctionner correctement, essayez d'abord d'appuyer surla touche de réinitialisation. Si cela ne résoutpas le problème, consultez votre revendeurKenwood. • Appuyez sur la...

Kenwood Manuels