Page 2 - Français; Table des matiéres; Caractéristiques du
— 22 — Français Table des matiéres Précautions de sécurité ............23 Au sujet des CD .......................25 Caractéristiques générales .......26 AlimentationSélectionner la sourceVolumeAtténuateurBruitSystem QCommande du sonRéglage des enceintesAffichage de l'horlogeRégler l'horlogeDSI (Disa...
Page 3 - Précautions de sécurité; AVERTISSEMENT; ATTENTION
— 23 — Précautions de sécurité Pour éviter toute blessure et/ouincendie, veuillez prendre lesprécautions suivantes: • Insérez l’appareil à fond jusqu’à ce qu’il soit complètement calé. Sinon, il risquerait d’êtreprojeté en cas de collisions ou de cahots. • Si vous prolongez un câble d’alimentation, ...
Page 4 - Condensation sur la lentille; Nettoyage des contacts de la façade; • Si vous rencontrez des problèmes pendant; REMARQUE; Touche de réinitialisation
Condensation sur la lentille Juste après avoir mis le chauffage de lavoiture par temps froid, de l’humidité risquede se former sur la lentille à l’intérieur dulecteur CD (voile). La reproduction de CD peutêtre impossible. Dans ce cas, retirez le disqueet attendez que l’humidité s’évapore. Sil’appare...
Page 5 - Au sujet des CD
— 25 — Au sujet des CD Manipulation des CD • Ne pas toucher la surface d'enregistrement d'un CD. • Les CD-R et CD-RW sont plus fragiles que les CD de musique normaux. Utilisez un CD-R ou un CD-RW après avoir lu les mises engarde sur l'emballage, etc. • Ne pas coller de ruban adhésif et autre sur les...
Page 6 - Baisser le volume rapidement.; Atténuateur; Augmenter le volume; Source requise; Sélectionner la source; Allumer l'alimentation; Alimentation; Caractéristiques générales; Indicateur ATT; Affichage de l'horloge
— 26 — Français Baisser le volume rapidement. Appuyez sur la touche [ATT]. Chaque fois que l'on appuie sur cette touche, l'Atténuateur estactivé ou désactivé.Lorsqu'il est activé, l'indicateur "ATT" clignote. Atténuateur Augmenter le volume Appuyez sur la touche [ u ]. Baisser le volume Appu...
Page 7 - Commande du son; Réglage du son; Compenser les graves et les aigus lorsque le volume est bas.; Bruit
— 27 — 1 Sélectionnez la source pour l'ajustementAppuyez sur la touche [SRC]. 2 Entrez en mode de commande du sonAppuyez sur la touche [AUD] pendant au moins 1 seconde. 3 Sélectionnez l'élément audio pour l'ajustementAppuyez sur la touche [FM] ou [AM]. Chaque fois que l'on appuie sur la touche, les ...
Page 8 - Affichage; ETEINT; Réglage des enceintes
Fonction du KDC-205/KDC-205CR Un indicateur rouge clignotera sur l'appareil après que la façadeaura été enlevée, pour mettre en garde les éventuels voleurs. 1 Coupez l'alimentationAppuyez sur la touche [SRC] pendant au moins 1 seconde. 2 Réglez le DSITout en appuyant sur la touche [1] et [3], appuye...
Page 9 - Remettre en place la façade; Façade antivol; Fonctions du tuner; Indicateur ST
— 29 — Fonction du KDC-205/KDC-205CR Vous pouvez détacher la façade de l'appareil et l'emmener avecvous, ce qui aide à éviter les vols. Retirer la façade Appuyez sur la touche de détachement. La façade est déverrouillée et vous pouvez la détacher. • La façade est une pièce de précision de l'équipeme...
Page 10 - Entrée en mémoire automatique; Mettre la station en mémoire.; Mémoire de station pré-réglée; Sélectionner la station.; Accord
Mettre automatiquement en mémoire les stations dont laréception est bonne. 1 Sélectionnez la bande pour l'entrée en mémoire automatiqueAppuyez sur la touche [FM] ou [AM]. 2 Ouvrez le mode entrée en mémoire automatiqueAppuyez sur la touche [AME] pendant au moins 2 secondes. Lorsque 6 stations qui peu...
Page 11 - Rappeler les stations mises en mémoire.; Caractéristiques du lecteur CD
— 31 — Faites passer temporairement la réception du mode stéréo aumode mono afin de réduire les parasites lorsque vous écoutezune station FM. Appuyez sur la touche [CRSC] pendant au moins 1 seconde. Chaque fois que l'on appuie sur cette touche, le système CRSCest activé ou désactivé.Lorsqu'il est ac...
Page 13 - Accessoires; Vue externe
— 33 — L’utilisation d’accessoires autres que les accessoires fournis pourraitendommager l’appareil. Assurez-vous d’utiliser les accessoires fournis,indiqués ci-dessus. 1. Pour éviter les courts-circuits, retirez la clef de contact et déconnectez la borne · de la batterie. 2. Effectuez les connexion...
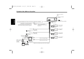
Page 14 - Connexion des câbles sur les prises
— 34 — Français P.CONT ANT. CONT. TEL MUTE FRONT • L FRONT • R REAR • L REAR • R – + REAR L R Connexion des câbles sur les prises Entrée de l’antenne AM/FM 1 Sortie avant gauche(Blanc) 23 Sortie avant droite(Rouge) 28 Fusible (10A) 24 Faisceau decâbles(Accessoire 1 ) 25 Blanc/Noir 29 32 Gris/Noir 35...
Page 16 - Retrait du cadre en caoutchouc dur; Retirez la Vis á tête hexagonale avec rondelle intégrale (M4
— 36 — Français ■ Retrait du cadre en caoutchouc dur 2 Quand la partie inférieure est retirée, retirez les deux crochetssupérieurs. Le cadre peut être retiré à partir de la partie supérieur de la mêmefaçon. loquet crochet 1 Engagez les loquets sur l'outil de démontage et enlevez les deuxcrochets inf...
Page 17 - Guide de depannage; Général
— 37 — Guide de depannage Ce qui peut apparaître comme un mauvaisfonctionnement de votre appareil n’est peut être que lerésultat d’une mauvaise opération ou d’une mauvaiseconnexion. Avant d’appeler un centre de service,vérifiez d’abord dans le tableau suivant les problèmespossibles. Général ? L’appa...
Page 18 - En source disque; Nettoyez le CD et insérez-le correctement.
— 38 — Français En source disque ? Le disque spécifié n’est pas reproduit mais un autre est reproduit àsa place. 52 ✔ Le disque spécifié est très sale. ☞ Nettoyez le CD. ✔ Le CD est à l’envers. 53 ☞ Insérez un CD avec la face imprimée dirigée vers le haut. ✔ Le disque est très rayé. 55 ☞ Essayez un ...
Page 19 - Spécifications
— 39 — Section tuner FM Plage de fréquence (espacement de 200 kHz) .......................................................87,9 MHz – 107,9 MHz Sensibilité utilisable (S/N = 30dB).................9,3dBf (0,8 µV/75 Ω ) Sensibilité silencieuse (S/N = 50dB) ..........15,2 dBf (1,6 µV/75 Ω ) Réponse en f...