Kenwood KNA-DV2100- Manuels

Kenwood KNA-DV2100- Manuel d'utilisation en ligne au format PDF.

1 Page 1
2 Page 2
3 Page 3
4 Page 4
5 Page 5
6 Page 6
7 Page 7
8 Page 8

Résumé

Page 2 - Safety precautions; Cleaning the Unit; Précautions de sécurité; Nettoyage de l’appareil

3 Safety precautions 2 To prevent injury or fire, take thefollowing precautions: • Insert the unit all the way in until it is fullylocked in place. Otherwise it may fall out ofplace when jolted. • When extending the ignition, battery, or groundwires, make sure to use automotive-gradewires or other w...

Page 3 - Installation Procedure; Procédure d’installation; Installation; Accessories / Accessoires

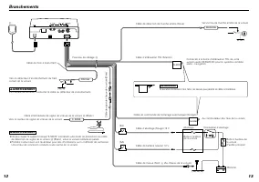
Installation Procedure 5 1. To prevent a short circuit, remove the key from the ignition and disconnect the - battery. 2. Make the proper input and output wire connections for each unit. 3. Connect the wiring harness wires in the following order: ground, battery, ignition. 4. Connect the wiring harn...

Page 4 - Securing to audio board

Installation 6 7 ● Securing to audio board C (Ø5 × 20 mm) Ø4 Check that there are no wiring cables or other parts beneath the floor mat before cutting the floor mat. 2 WARNING A B ● Securing to pile carpet Doing so could lead to injury or accident should the unit come off due to a shock and strike a...

Kenwood Manuels