Page 2 - RISQUE D’ÉLECTROCUTION; ATTENTION; AVERTISSEMENT; Cet équipement doit être raccordé à la masse.; ATTENTION
FR-2 ATTENTION RISQUE D’ÉLECTROCUTION NE PAS OUVRIR ATTENTION : POUR ÉVITER TOUT RISQUE D’ÉLEC- TROCUTION, N’OUVREZ PAS LE CAPOT (NI LA FACE ARRIÈRE) DE L’APPAREIL CET APPAREIL NE CONTIENT AUCUN COMPOSANT RÉPARABLE PAR L’UTILISATEUR CONFIEZ SON ENTRETIEN ET SON DÉPANNAGE EX- CLUSIVEMENT À UN TECHNIC...
Page 3 - Table des matières; Déclarations de marques; • Microsoft, Windows et Windows Vista
FR-3 Table des matières Informations importantes relatives à la sécurité ................................................................................ 4Préparation du projecteur .................................................................................................................. 6Uti...
Page 4 - Informations importantes relatives à la sécurité
FR-4 Informations importantes relatives à la sécurité Nous vous recommandons de lire toutes les instructions concernant votre projecteur et de les conserver afin de pouvoir les consulter ultérieurement. Respectez tous les avertissements et instructions figurant sur le projecteur.1. Lecture des instr...
Page 5 - Informations importantes relatives à la sécurité (suite); En cas d’utilisation en continu, toujours mettre hors
FR-5 Informations importantes relatives à la sécurité (suite) AVERTISSEMENT: S’il se produit quelque chose d’anormal avec le projecteur, débranchez-le immédiatement. Si de la fumée, des bruits ou des odeurs étranges proviennent du projecteur, ne l’utilisez pas. Cela pourrait provoquer un incendie ou...
Page 6 - Préparation du projecteur; Vérification des accessoires; Installation des piles dans la télécommande; • Si la télécommande ne fonctionne plus correctement, remplacez; Retrait des piles de la télécommande; Câble; Télécommande; Autres
FR-6 Préparation du projecteur Vérification des accessoires Les accessoires suivants sont fournis avec le projecteur. Vérifiez que tous les accessoires figurent dans l’emballage. Important: • Les cordons d’alimentation fournis doivent être utilisés exclusivement avec ce produit. Ne les utilisez jama...
Page 7 - Présentation; Zone de contrôle; Le statut est modifié entre ON et; Panneau de branchement; Ne remplacez pas la lampe immédiatement après avoir
FR-7 Préparation du projecteur (suite) Présentation 1 Voyants 2 Grille d’entrée d’air/Capot du filtre 3 Grille de sortie d’air 4 Objectif 5 Capteur de la télécommande (avant)6 Plaque avec logo Mitsubishi (fixez la plaque dans le sens du positionnement) 7 Grille d’entrée d’air 8 Zone de contrôle 9 Pa...
Page 8 - sûreté afin de stabiliser le projecteur.; Le statut est modifié entre ON et STANDBY.
FR-8 Préparation du projecteur (suite) 2 1 1 2 3 4 5 Vue de dessous Voyants 1 Barre de sûreté (SECURITY ANCHOR) • Attachez une chaîne, etc., à cette barre de sûreté afin de stabiliser le projecteur. 2 Pied de réglage 1 Voyant FILTER2 Voyant STATUS3 Voyant LAMP 2 4 Voyant LAMP 1 5 Voyant POWER 2 29 2...
Page 9 - Utilisation de la télécommande; Distance de fonctionnement de la télécommande; Angle de réception; Sens vertical; Utilisation du câble de télécommande
FR-9 REMOTE 2 IN REMOTE 2 OUT REMOTE 2 IN Utilisation de la télécommande Distance de fonctionnement de la télécommande • N’exposez pas le capteur optique de la télécommande à la lumière solaire directe ou aux éclairages fluorescents. • Tenez éloigné le capteur de la télécommande d’au moins 2 m des l...
Page 10 - Si la configuration du ID CONTRÔLEUR a réussi :
FR-10 Configuration du numéro d’ID de la télécommande Vous pouvez contrôler plusieurs projecteurs collectivement ou individuellement avec une télécommande en utilisant le numéro d’ID (ID CONTRÔLEUR) de la télécommande. Pour contrôler plusieurs projecteurs à l’aide de la télécommande, vous devez séle...
Page 11 - Installation du projecteur; Avant de procéder aux réglages; Environnement de réglage de l’appareil; avec une température de 5°C à 35°C.; Installation de l’écran; Projection avant
FR-11 Installation du projecteur Avant de procéder aux réglages Vérifiez l’environnement d’utilisation de l’appareil avec de procéder aux réglages. Toutes conditions non respectées peuvent entrainer une panne ou un dysfonctionnement du projecteur. Environnement de réglage de l’appareil La plage des ...
Page 12 - Ajustement du positionnement; Concernant la mise en marche; ZOOM; • Si vous appuyez sur le bouton ENTER alors; LENS; • Si le menu; Modifier les réglages ARRET AUTO; En cas de modification des réglages ARRET AUTO
FR-12 Installation du projecteur (suite) Ajustement du positionnement Concernant la mise en marche Reportez-vous aux pages ci-dessous lorsque vous devez mettre en marche l’appareil pour ajuster les réglages. • Insérer le cordon d’alimentation (voir page 19)• Mise en marche (voir page 21)• Eteindre (...
Page 13 - Régler le MODE HAUTE ALTITUDE; Régler le TYPE DE PROJECTION; Lorsque l’écran est bancal
FR-13 Régler le MODE HAUTE ALTITUDE • Réglez le MODE HAUTE ALTITUDE du menu CONFIGURATION 1 en fonction de la hauteur d’utilisation. La valeur par défaut est STANDARD. • Pour un endroit à une hauteur de 0 à 2000m, sélectionnez STANDARD. • Pour un endroit à une hauteur de 2000 à 2700m, sélectionnez H...
Page 14 - Ajustement avec le mode TRAPÈZE :; Menu TRAPÈZE
FR-14 Installation du projecteur (suite) Ajustement avec le mode TRAPÈZE : Si l’écran et le projecteur ne sont pas placés perpendiculairement l’un par rapport à l’autre, les images projetées sont déformées. Si vous ne pouvez pas les placer perpendiculairement l’un par rapport à l’autre, appuyez sur ...
Page 15 - Ajustement avec le mode COURBÉ; Menu ARC
FR-15 Installation du projecteur (suite) Menus INFÉRIEUR DROIT, INFÉRIEUR GAUCHE, SUPÉRIEUR DROIT, ou SUPÉRIEUR GAUCHE Vous pouvez ajuster la position horizontale ou verticale du coin sélectionné. Exemple : Ajustement de la position du coin supérieur gauche (SUPÉRIEUR GAUCHE) Appuyez sur le bouton ...
Page 17 - L’emploi
FR-17 Projection avant, fixation au plafond Pour la fixation au plafond, vous devez utiliser le kit de montage au plafond conçu pour ce projecteur. Faites effectuer l’installation par un spécialiste. Pour plus de détails, consultez votre revendeur. • La garantie de ce projecteur ne couvre pas les do...
Page 18 - Projection d’images informatiques; A. Raccordement du projecteur à l’ordinateur; • Si vous visionnez des images venant d’un ordinateur; • Si vous visionnez des images venant d’un ordinateur; Raccordement numérique:; • Si vous visionnez des images venant d’un ordinateur; A propos de DDC
FR-18 Projection d’images informatiques A. Raccordement du projecteur à l’ordinateur Préparation: • Assurez-vous que le projecteur et l’ordinateur sont tous les deux hors tension. • Si vous raccordez le projecteur à un ordinateur de bureau, débranchez le câble d’ordinateur raccordé au moniteur. Pour...
Page 19 - Montage du support du cordon d’alimentation; • Une fois le support du cordon d’alimentation fixé au projecteur, il
FR-19 Projection d’images informatiques (suite) 1. Branchez le cordon d’alimentation fourni sur la borne correspondante du projecteur. Fixez le cordon d’alimentation au projecteur à l’aide de son support. 2. Branchez l’autre extrémité du cordon d’alimentation sur une borne murale. • Ce projecteur es...
Page 20 - Insérez deux crochets du couvercle des bornes dans le; des pertes d’efficacité de la télécommande depuis l’arrière.
FR-20 Projection d’images informatiques (suite) C. Installation du couvercle des bornes Le projecteur est fourni avec un couvercle de bornes. Si nécessaire, installez le couvercle des bornes sur le projecteur. 1. Insérez deux crochets du couvercle des bornes dans le projecteur. (a) VIDEO IN S-VIDEO ...
Page 21 - Projection d’images informatiques (suite); • Retirez le cache de l’objectif.; S’assurer que le voyant POWER s’allume rouge.
FR-21 Projection d’images informatiques (suite) D. Projection Préparation: • Retirez le cache de l’objectif. Voyant POWER Voyant LAMP 2 Voyant LAMP 1 Bouton DVI-D(HDCP) Bouton ENTER Boutons , , , Bouton POWER (ON/STANDBY) Boutons , , , Bouton COMPUTER/DVI-D Bouton ENTER Bouton ZOOM/F...
Page 22 - Arrêt de la projection:; sauf le bouton POWER.; Mise hors tension directe
FR-22 Projection d’images informatiques (suite) 9. Appuyez sur le bouton ZOOM/FOCUS pour afficher le menu ZOOM/FOCUS. 10. Utilisez le bouton ou pour obtenir un format approximatif. • Si vous appuyez sur le bouton ENTER alors que le menu ZOOM/FOCUS est affiché, vous pouvez commuter le mode de rég...
Page 23 - Appuyez sur le bouton AUTO POSITION.; Raccordement d’un ordinateur portable:; Exemple de procédure de configuration pour une sortie externe; Réglage de la résolution
FR-23 Effacer de manière temporaire les images (VIDE) Le signal vidéo est interrompu temporairement lorsque vous appuyez sur le bouton BLANK. L’écran devient noir. On entend le bruit du mouvement du volet mécanique situé dans l’appareil. Pour reprendre la projection, appuyez à nouveau sur le bouton ...
Page 24 - Projection d’images vidéo; • Pour plus d’informations, consultez votre revendeur.; En cas de raccordement d’un récepteur TV ou d’un magnétoscope:; A. Raccordement du projecteur à l’équipement vidéo
FR-24 Projection d’images vidéo Connexion au Magnétoscope, etc. 1. Connectez une extrémité d’un câble BNC disponible dans le commerce à la borne VIDEO IN du projecteur. 2. Connectez l’autre extrémité du câble BNC à la borne de sortie vidéo de l’équipement vidéo. Si l’équipement vidéo est doté d’une ...
Page 25 - Projecteur + Lecteur DVD ou décodeur HDTV; • Les noms des bornes Y, P; Raccordement à un équipement vidéo doté d’une borne HDMI ou DVI-D; Raccordement (pour les équipements vidéo dotés d’une borne HDMI)
FR-25 Projection d’images vidéo (suite) Projecteur + Lecteur DVD ou décodeur HDTV Certains lecteurs de DVD sont équipés d’un connecteur de sortie pour branchement à 3 lignes (Y, C B , C R ). Lorsque vous connectez ce genre de lecteur de DVD avec le projecteur, utilisez la borne COMPUTER/COMPONENT VI...
Page 26 - Raccordement (pour les équipements vidéo dotés d’une borne DVI-D); EXPAND ou ENHANCED; B. Raccordement du cordon d’alimentation
FR-26 Projection d’images vidéo (suite) Raccordement (pour les équipements vidéo dotés d’une borne DVI-D) Équipement doté d’une borne DVI-D Vers borne DVI-D Câble DVI (en option) COMPUTER/COMPONENT VIDEO DVI-D IN (HDCP) • Pour le raccordement à la borne DVI-D, utilisez un câble DVI du commerce. • Il...
Page 28 - • N’arrêtez pas le projecteur quand l’indicateur; Réglage du format de l’image
FR-28 Projection d’images vidéo (suite) 7. Réglez la position du projecteur afin de conserver une distance de projection appropriée permettant de projeter les images au format spécifié. 8. Réglez la position du projecteur de manière à ce que celui-ci et l’écran soient perpendiculaires. (Voir page 11...
Page 29 - Réglage de la taille de l’écran; Avec le menu REGLAGE SIGNAUX VIDEO:
FR-29 Projection d’images vidéo (suite) MODE DISTANT 1 MENU FILTRE CONFIGURATION 2 MISE EN MARCHE AUTO ARRET AUTO DÉSACTIVER MARCHE BLEU AUTO 5MN CAPTURE L’IMAGE ECRAN DE VEILLE CÂBLE LONG DVI COULEUR FOND 1 1 2 2 opt. ON ENTRER ENTRER SETUP ÉCRAN 4:3 A U REGLAGE SIGNAUX VIDEO MEMOIRES AUTO FORMAT N...
Page 30 - Utilisation des menus
FR-30 Utilisation des menus Vous pouvez définir différents paramètres à l’aide des menus affichés.Les 8 menus suivants sont affichés. Menu IMAGE (page 32) Menu CONFIGURATION 1 (page 34) Menu OPTION (page 37) Menu REGLAGE SIGNAUX VIDEO (page 39) Menu CONFIGURATION 2 (page 35) Menu MULTI-ÉCRANS (page ...
Page 31 - • La barre de sélection des menus est affichée.; • Le menu sélectionné s’affiche.
FR-31 Utilisation des menus (suite) Réglage des menus: 1. Appuyez sur le bouton MENU. • La barre de sélection des menus est affichée. IMAGE 1 1 2 2 opt. Les menus qui peuvent être sélectionnés sont indiqués par des icônes. (L’icône de menu sélectionnée s’affiche sur un fond bleu.) Le nom du menu sél...
Page 32 - Menu IMAGE
FR-32 Utilisation des menus (suite) Menu IMAGE ORDINATEUR 0 COULEUR 0 TEINTE 0 FINESSE MENU AVANCE COLOR MATRIX SUPER RESOLUTION IMAGE 1 1 2 2 LUMINOSITE 0 COLOR ENHANCER AUTO CONTRASTE STANDARD TEMPERATURE COULEUR opt. IMAGEMENU AVANCE 1 2 opt. REDUCTION BRUIT CTI NIVEAU D’ENTREE DÉSACTIVER CLOSED ...
Page 34 - Menu CONFIGURATION 1; • Pendant que les lampes chauffent, une icône
FR-34 Utilisation des menus (suite) Menu CONFIGURATION 1 CONFIGURATION 1VERROULLAGE OBJECTIF VERROUILLAGE LENS SHIFT VERROUILLAGE ZOOM/FOCUS LENS SHIFT RE-INITIAL DÉSACTIVER DÉSACTIVER CONFIGURATION 1 MODE LAMPE SÉLECTION DE LAMPE STANDARD BAS DÉSACTIVER DOUBLE RELAI DE LAMPE MODE HAUTE ALTITUDE 1 2...
Page 35 - Menu CONFIGURATION 2
FR-35 Menu CONFIGURATION 2 MODE DISTANT 1 MENU FILTRE CONFIGURATION 2 MISE EN MARCHE AUTO ARRET AUTO DÉSACTIVER MARCHE BLEU AUTO 5MN CAPTURE L’IMAGE ECRAN DE VEILLE CÂBLE LONG DVI COULEUR FOND 1 1 2 2 opt. ON ENTRER ENTRER SETUP ÉCRAN 4:3 OPTION RÉGLAGE FONCTION MISE EN MARCHE AUTO ACTIVER / DÉSACTI...
Page 37 - Menu OPTION; ภาษาไทย; • Si l’on choisit 7.5 %, la luminosité se trouve réduite par la fonction
FR-37 Utilisation des menus (suite) Menu OPTION LANGUES MENU AVANCÉ OPTION ID PROJECTEUR A AUTO Français ID GROUPE ALL AFFICHAGE ENTRER MODE CINEMA MOT DE PASSE POSITION MENU 1 1 2 2 opt. RE-INITIAL OK OPTION MENU AVANCÉ CONFIGURATION ENTRÉE SCART AUTO AUTO DÉSACTIVER STANDARD DÉSACTIVER 2 2 SIGNAL ...
Page 39 - Menu REGLAGE SIGNAUX VIDEO
FR-39 Utilisation des menus (suite) Menu REGLAGE SIGNAUX VIDEO R G B R G B V H A U 0 100% ENTREES MULTIMEDIA AUTO OVER SCANRATTRAPAGE SYNCHRO SOUS MENU UTILISATEUR AJUSTEMENT FIN SYNC REGLAGE SIGNAUX VIDEO 1 1 2 2 POSITION VERT 0 MEMOIRES RESOLUTION (MEMORISE ) AUTO POSITION HORIZ 0 TRACKING opt. 1 ...
Page 41 - Menu RÉSEAU
FR-41 Menu RÉSEAU 1 1 2 2 opt. 1 2 opt. 1 2 SYSTÈME CONTRÔLE MDP RÉSEAU RÉSEAU CERTIFICATION RÉSEAU NOM PROJECT CONFIG. IP RÉINITIALISATION RÉSEAU STANDARD ENTRER ENTRER OK REDÉMARRER RÉSEAU OK ACTIVER RÉSEAU CONFIG. IP DHCP ADRESSE IP MASQ SS RÉS. PASS PAR DÉF 0. 0. 0. 0 0. 0. 0. 0 0. 0. 0. 0 ADRES...
Page 42 - Menu INFORMATION; • L’icône de la barre sur le côté droit représente l’état de la lampe.
FR-42 Utilisation des menus (suite) Menu INFORMATION 60.00 Hz RESOLUTION 1024 x 768 FREQUENCE VERTICALE 48.36 kHz 5 WIRE FREQUENCE HORIZONTALE TYPE DE SYNCHRO NUMÉRO DE SÉRIE INFORMATION 1 1 2 2 DURÉE DU FILTRE ***** H ******** ... PROCHAIN RELAI DE LAMPE COMPUTER1 ENTREE opt. * D ** H R G H V B DUR...
Page 43 - Réglage des images projetées; Augmentation ou diminution de la netteté de l’image (FINESSE):
FR-43 Réglage des images projetées Réglage de la luminosité (CONTRASTE et LUMINOSITE): Vous pouvez régler la luminosité de l’image à l’aide du menu. (Voir page 31 pour le réglage par menu.) 1. Affichez le menu IMAGE. 2. Appuyez sur le bouton ou pour sélectionner CONTRASTE ou LUMINOSITE. 3. Appuy...
Page 44 - À propos de la chaleur chromatique; Color Enhancer; • Le menu détaillé de color enhancer s’affiche.
FR-44 Pour annuler le menu: 7. Appuyez sur le bouton MENU. Pour activer la température de couleur enregistrée: 1. Défi nissez TEMPERATURE COULEUR sur UTILISATEUR dans le menu IMAGE. À propos de la chaleur chromatique La chaleur chromatique permet d’en montrer les différentes nuances. Un blanc dont l...
Page 45 - Avec la télécommande:; • Si le signal d’entrée est VIDÉO ou; Réglage de détail du paramétrage de FORMAT :
FR-45 Réglage de la finesse de l’image (SUPER RESOLUTION) : Vous pouvez ajuster la finesse de l’image à l’aide du menu. (Voir page 31 pour le réglage par menu.) Avec le menu IMAGE: 1. Affichez le menu IMAGE. 2. Appuyez sur le bouton ou pour sélectionner SUPER RESOLUTION. 3. Appuyez sur le bouton...
Page 46 - Enregistrement du paramétrage de MÉMOIRE DE SIGNAL :; Pour enregistrer un jeu de paramètres dans MÉMOIRE DE SIGNAL :
FR-46 Réglage des images projetées (suite) ZOOM(V) La taille de l’image à la verticale est réglée en prenant le centre de l’image comme point de référence. La plage de réglage est de 50% à 500%. POSITION HORIZ Permet de régler la position horizontale de l’image projetée. La plage de réglage est de -...
Page 47 - Comment régler l’image de l’ordinateur
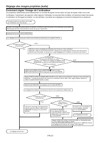
FR-47 Réglage des images projetées (suite) Comment régler l’image de l’ordinateur Ce projecteur sélectionne automatiquement un format de signal correct selon le type de signal vidéo fourni par l’ordinateur. Cependant, les signaux vidéo depuis l’ordinateur ne peuvent être projetés correctement selon ...
Page 48 - Réglage de l’image venant de l’ordinateur à l’aide du menu:; Pour annuler le menu:; Méthode simple de réglage de la position de l’image; Réglage de la position horizontale:
FR-48 Réglage de l’image venant de l’ordinateur à l’aide du menu: Selon les symptômes, effectuez les opérations suivantes. Bandes blanches.………………………………………… Réglez l’option TRACKING du menu REGLAGE SIGNAUX VIDEO. L’image projetée scintille. L’image projetée est floue. ……………………………… Réglez l’option AJU...
Page 49 - • Ajustez le niveau du noir dans les zones autres; Réglage des images affichées sur; Vous pouvez configurer un affichage sur plusieurs écrans; Rendre les joints invisibles; • La plage de paramétrage de LA POSITION DE
FR-49 11. Appuyez sur le bouton ENTER. RÉGLAGE – NIVEAU NOIR ENTRELACÉ ROUGE VERT ACTIVER 0 0 BLEU 0 12. Sélectionnez un paramètre à définir en appuyant sur le bouton ou . • Ajustez le niveau du noir dans les zones autres que les zones de chevauchement. • Lorsque vous réglez ENTRELACÉ sur ACTIVE...
Page 50 - Régler à nouveau les réglages; Ajuster en visualisant l’écran; Ajuster avec un colorimètre
FR-50 7. Sélectionnez un paramètre à définir en appuyant sur le bouton ou . • Sélectionnez la couleur à ajuster avec COULEUR. 8. Sélectionnez une valeur de réglage en appuyant sur le bouton ou . • Vous pouvez entrer la valeur en appuyant sur les boutons numériques (0 à 9) tout en maintenant ...
Page 51 - Paramètres réseau; Définition du nom du projecteur; Paramètres de mot de passe réseau
FR-51 Paramètres réseau Vous pouvez configurer le réseau du projecteur à l’aide du menu. 1 1 2 2 opt. SYSTÈME CONTRÔLE MDP RÉSEAU RÉSEAU CERTIFICATION RÉSEAU NOM PROJECT CONFIG. IP RÉINITIALISATION RÉSEAU STANDARD ENTRER ENTRER OK REDÉMARRER RÉSEAU OK ACTIVER Définition du nom du projecteur (Voir pa...
Page 52 - Paramètres IP; Définition ou effacement du paramètre DHCP; Paramètres d’adresse IP
FR-52 Touche DEL: Supprime chaque caractère se trouvan à la position du curseur d’entrée. Touche caps/CAPS: Alterne entre la forme MAJUSCULE ou minuscule d’un caractère alphabétique. Touche CLEAR: Supprime tous les caractères saisis. • Vous pouvez entrer la valeur en appuyant sur les boutons numériq...
Page 53 - Réglage du système contrôle
FR-53 4. Appuyez sur les touches de direction pour déplacer le curseur, sélectionnez les valeurs numériques à saisir, puis appuyez sur la bouton ENTER. • Set the numeric value within the range from 0 to 255. However, set the numeric value for the final octet within the range from 1 to 254. Touche ← ...
Page 54 - Initialisation des paramètres réseau; Comment utiliser la fonction Réseau; Glossaire
FR-54 4. Appuyez sur le bouton ou pour sélectionner STANDARD , AMX ou CRESTRON . STANDARD Sélectionnez ce réglage pour utiliser ProjectorView Global+ ou ProjectorView (voir page 60), ou les commandes RS-232C via la borne LAN. AMX Sélectionné lorsqu’un contrôleur de AMX est utilisé (voir page 60)...
Page 55 - Relais de la lampe
FR-55 Relais de la lampe La fonction relai de lampe permet de projeter successivement les images. La fonction relai de lampe met la lampe automatiquement en veille ou la fait basculer. relai de lampe peut être réglé à partir de la sélection de SÉLECTION DE LAMPE dans le menu CONFIGURATION 1 sur DOUB...
Page 56 - Si SÉLECTION DE LAMPE est réglé sur SIMPLE :; SEMAINE
FR-56 Important: • Les périodes de fonctionnement peuvent subir des variations du fait d’un décalage de l’horloge après une utilisation continue. • SÉLECTION DE LAMPE, RELAI DE LAMPE ne peuvent être modifiés juste après avoir mis l’alimentation, pendant le mouvement de la lampe et de la lampe relai....
Page 57 - Fonctions avancées; • Vous ne pourrez pas régler CAPTURE L’IMAGE si; Procédure de réglage; • Le menu de réglage s’affiche.; Réglage de la couleur de l’arrière-plan; Capture de l’image
FR-57 Fonctions avancées Modification de l’image affichée au démarrage Vous pouvez afficher l’image de votre choix sur l’écran de démarrage (ou écran de veille). À l’aide du menu, vous pouvez choisir l’image à afficher comme arrière-plan lorsqu’un signal vidéo n’est pas présent. Important: • Vous ne...
Page 58 - Verrouillage par mot de passe
FR-58 Verrouillage par mot de passe Ce projecteur est équipé d’une fonction de verrouillage par mot de passe conçue pour protéger l’appareil contre les utilisations incorrectes par des enfants et pour empêcher l’utilisation par d’autres personnes que les utilisateurs spécifiés. La fonction de verrou...
Page 59 - Image secondaire; Pour utiliser le mode PinP; Agrandissement de l’image affichée; Image grossie; Pour utiliser le mode ZOOM IMAGE:; Freeze; Pour remettre l’image en mouvement:
FR-59 Image dans l’image (PinP) Une des fonctions spéciales de ce projecteur est le mode Image dans l’image (PinP). Le mode PinP permet de visualiser les images simultanément à partir de différentes sources. • Si l’image est projetée à partir de la source d’entrée COMPUTER1, COMPUTER2, DVI ou HDMI, ...
Page 60 - Supervision et contrôle par ordinateur; Principales fonctions
FR-60 Fonctions avancées (suite) Supervision et contrôle par ordinateur Vous pouvez superviser et contrôler le fonctionnement du projecteur à l’aide d’un ordinateur personnel via un LAN. Principales fonctions ProjectorView Global+ Contrôle de groupe de projecteurs / Logiciel de supervision d’applica...
Page 61 - Connexion; Configurez les réglages initiaux dans un premier temps.; Manue; Utilisation des modes d’emploi; Le “; Manue; d’emploi d’affichera.; Commandes compatibles PJLinkTM; POWR
FR-61 Fonctions avancées (suite) Connexion Concernant les détails de la connexion, voir “Utilitaire de contrôle LAN Manue l d’utilisation” dans le CD-ROM. Si le MODE VEILLE au menu CONFIGURATION 1 du projecteur est réglé sur BAS, la fonction réseau est désactivée. Pour activer la fonction réseau, pa...
Page 62 - Contrôle d’utilisation avec la borne SERIAL; • Pour plus de détails, veuillez contacter votre revendeur.; • Pour contrôler les projecteurs individuellement,; Réglages des ID GROUPE; • Si vous voulez contrôler les projecteurs par
FR-62 Contrôle d’utilisation avec la borne SERIAL Avec la borne SERIAL, vous pouvez contrôler plusieurs projecteurs collectivement ou individuellement. • Pour plus de détails, veuillez contacter votre revendeur. Vers le port du RS-232C Vers la borne SERIAL IN Vers la borne SERIAL IN Vers la borne SE...
Page 63 - Contrôle via un panneau de contrôle, etc.; Fonctions de contrôle; • Passer entre la télécommande et le contrôle; Contrôle des contacts; ∙ POWER et BLANK sur la télécommande et le; Contrôle des signaux d’entrée
FR-63 Contrôle via un panneau de contrôle, etc. Si le projecteur est installé dans un endroit en dehors de la plage des signaux de la télécommande, vous pouvez le contrôler à l’aide d’un panneau de contrôle ou d’un autre périphérique connecté à la borne REMOTE 1 IN. ON POWER COMPUTER1 OFF ON BLANK O...
Page 64 - Intervalle de remplacement de la lampe; Lorsque la durée d’utilisation; *1: Lorsque MODE LAMPE du menu CONFIGURATION 1 est; Remplacement de la lampe; Avant de changer la lampe; • Reportez-vous aux page 73 sur l’affichage de; Remplacement de la lampe:
FR-64 Ce projecteur est équipé de 2 lampes de projection. Cette lampe est un consommable. Elle peut brûler ou perdre de sa luminosité en cours d’utilisation. Dans ce cas, remplacez-la par une lampe neuve dès que possible. Utilisez uniquement une lampe neuve vendue séparément et spécifiquement destin...
Page 65 - durée est raccourcie à 2000 heures.
FR-65 Remplacement de la lampe (suite) 3. Dévissez les deux vis (c) du boîtier de la lampe à l’aide d’un tournevis Phillips. (c) (c) LAMP 2 LAMP 1 4. Soulevez la poignée. 5. Extrayez le boîtier de la lampe par sa poignée, tout en tenant fermement le projecteur. • Sortez doucement le boîtier de la la...
Page 66 - Lorsque vous retirez la lampe du projecteur monté au plafond; • Tenir fermement le support de remplacement de la lampe afin; Entretien; Nettoyage du projecteur et des aérations; • N’utilisez pas de l’essence ou du diluant pour le nettoyer.; Nettoyage de l’objectif
FR-66 Lorsque vous retirez la lampe du projecteur monté au plafond Lorsque vous retirez la lampe du projecteur monté au plafond, utilisez le plateau de remplacement de la lampe livré avec le projecteur ou la lampe en option afin d’empêcher toute dispersion de fragments de verre. • Montez le plateau ...
Page 67 - Filtre à nettoyage automatique; Réglage de l’intervalle de nettoyage; SEMAINE
FR-67 Filtre à nettoyage automatique Ce projecteur est équipé d’un filtre à nettoyage automatique. Le nettoyage du filtre est effectué automatiquement. • Lorsque l’alimentation du projecteur est sur on, le filtre est nettoyé après que le temps désigné soit écoulé. • Lorsque la durée d’opération du p...
Page 68 - • Lorsque la boîte à poussière du filtre de nettoyage; • Aspirez les saletés et la poussière du filtre
FR-68 Filtre à nettoyage automatique (suite) Comment nettoyer le filtre à nettoyage automatique Vérifiez la poussière qui s’est accumulée dans le volet de vérification de poussière du filtre. Si la poussière s’est accumulée, procédez en suivant les indications ci-dessous.Avant de nettoyer le filtre,...
Page 69 - Dépannage; Aucune image ne s’affiche à l’écran.; • Vérifiez que le cache de l’objectif a été enlevé.
FR-69 Dépannage Avant d’envoyer le projecteur en réparation, consultez les informa ci-dessous. Si les symptômes persistent, n’utilisez plus le projecteur, débranchez la prise électrique et contactez votre revendeur. Aucune image ne s’affiche à l’écran. Problème Solution Mise sous tension impossible....
Page 70 - • La fonction MOT DE PASSE du menu OPTION a été réglée sur AFFICHAGE; Les images ne s’affichent pas correctement.; • Nettoyez l’objectif.
FR-70 Dépannage (suite) Aucune image ne s’affiche à l’écran. (suite) Problème Solution L’écran permettant d’entrer le mot de passe apparaît. • La fonction MOT DE PASSE du menu OPTION a été réglée sur AFFICHAGE afin d’activer le verrouillage par mot de passe. Entrez le mot de passe ou contactez la ...
Page 71 - • Procédez au paramétrage de RESOLUTION (MEMORIZE) au menu REGLAGE
FR-71 Dépannage (suite) Les images ne s’affichent pas correctement. (suite) Problème Solution La nuance est incorrecte. • Si le paramétrage de sortie RGB/YCbCr du périphérique ne correspond pas au paramétrage de ENTREES MULTIMEDIA dans le menu REGLAGE SIGNAUX VIDEO du projecteur, l’écran tout entier...
Page 72 - • Utiliser la télécommande à au moins 10 cm du projecteur.; Problème; Verrou Kensington
FR-72 Dépannage (suite) Autres (suite) Problème Solution Impossible d’utiliser le menu. • Il se peut que des parasites provoquent un dysfonctionnement des micro-ordinateurs à l’intérieur du projecteur. Appuyez sur le bouton POWER pour éteindre la lampe, attendez pendant 2 minutes environ et débran...
Page 73 - Voyants; POWER
FR-73 Voyants Ce projecteur a 5 voyants indiquant les conditions d’opération. Vous trouverez ci-dessous des solutions à vos éventuels problèmes. Si ces problèmes persistent, éteignez le projecteur et consultez votre revendeur. Voyant POWER Voyant FILTER Voyant LAMP 1 Voyant STATUS Voyant LAMP 2 PO...
Page 74 - Spécifications
FR-74 Spécifications Les spécifications et l’aspect extérieur du projecteur sont susceptibles de modifications sans préavis. Type Projecteur DLP™ Modèle XD8600U Technologie d’affichage 0,7” DMD mono-carte Pixel 1024 x 768 = 786432 pixels Lentille de projection F 2,0 - 2,4 f = 24,5 - 33,1 mm Source l...
Page 76 - Connecteurs; Sans capuchon de prise
FR-76 Spécifications des signaux RVB pour chaque mode Ordinateur du projecteur (suite)Important: • Certains ordinateurs ne sont pas compatibles avec ce projecteur. • La résolution maximale du projecteur est de 1024 x 768 pixels. Il se peut que les images ayant des résolutions supérieures à 1024 x 76...
Page 77 - Spécification de l’objectif fourni; Distance focale
FR-77 Spécifications (suite) Spécification de l’objectif fourni Avec objectif de zoom ultra court (OL-XD8000EZ) F N°. F2,4 Distance focale f = 11,4 - 14,2 mm Zoom/mise au point Fonctionnement électrique Taille d’image 40 pouces (81 cm X 61 cm) - 300 pouces (610 cm X 457 cm) Taille de l’écran (4:3) D...
Page 78 - Avec lentille de rétroprojection courte distance (OL-XD2000FR)
FR-78 Avec lentille zoom de projection télé (OL-XD2000TZ) F N°. F2,2 - 2,7 Distance focale f = 40,7 - 65,1 mm Zoom/mise au point Fonctionnement électrique Taille d’image 40 pouces (81 cm X 61 cm) - 300 pouces (610 cm X 457 cm) Taille de l’écran (4:3) Distance de projection (L) Hauteur de déplacement...